阅读全文2009-05-05
阅读全文2009-05-05
阅读全文2009-05-05
Capacitor Type Selection Optim
阅读全文2009-05-05
阅读全文2009-05-05
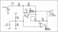
驾驶音频压电传感器-Driving Audio Piezoe
阅读全文2009-05-05
阅读全文2009-05-05
阅读全文2009-05-05
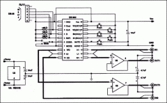
D类音频放大器节省电池寿命-Class D Audio Am
阅读全文2009-05-05