全球最实用的IT互联网信息网站!
AI人工智能P2P分享&下载搜索网页发布信息网站地图
基于PCB的64键原型键盘矩阵
阅读全文2022-08-08
对比手机APP控制,SR101语音遥控器的优势在哪里?
NAS太复杂!影库+远程下载帮你搞定影音库
基于LM1036构建的立体声音频控制电路
阅读全文2022-08-06
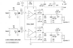
带TDA2005的6-10W立体声功率音频放大器电路
AM收音机接收器的电路图
基于2N3904的简单音频前置放大器电路
海尔智家连续第5年拿下外观设计金奖
关于摄像头Camera的基础知识详解
阅读全文2022-08-04
基于Arduino构建的电动百叶窗
低成本、易部署、更高效 | 千视全NDI IP剧
音频电路供电没有负压也能正常输出的原
富信推出新款双P沟道增强型场效应管FS
制冷系统和制冷机一样吗 制冷系统和制冷
CPU | 内存 | 硬盘 | 显卡 | 显示器 | 主板 | 电源 | 键鼠 | 网站地图
Copyright © 2025-2035 诺佳网 版权所有 备案号:赣ICP备2025066733号 本站资料均来源互联网收集整理,作品版权归作者所有,如果侵犯了您的版权,请跟我们联系。