全球最实用的IT互联网信息网站!
AI人工智能P2P分享&下载搜索网页发布信息网站地图
电风扇专用无刷直流电机+扇叶模组
阅读全文2022-08-23
微源为液晶电视提供完整的电源解决方案
如何使用Amazon Echo dot控制家用电器
阅读全文2022-08-22
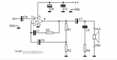
使用TIP41供电的4W音频放大器电路
阅读全文2022-08-21
一个低噪声输出的HiFi前置放大器电路图
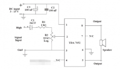
采用TDA7052的1W音频放大器的电路图
基于LM386N的1W立体声音频放大器电路
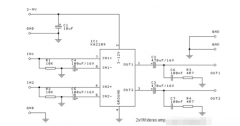
基于KA2209的2x1W立体声放大器电路
基于BA5406的2 x 3W立体声音频放大器
一个增益音乐输出功率高达7W的放大器电路
低成本、易部署、更高效 | 千视全NDI IP剧
音频电路供电没有负压也能正常输出的原
富信推出新款双P沟道增强型场效应管FS
制冷系统和制冷机一样吗 制冷系统和制冷
CPU | 内存 | 硬盘 | 显卡 | 显示器 | 主板 | 电源 | 键鼠 | 网站地图
Copyright © 2025-2035 诺佳网 版权所有 备案号:赣ICP备2025066733号 本站资料均来源互联网收集整理,作品版权归作者所有,如果侵犯了您的版权,请跟我们联系。