全球最实用的IT互联网站!
人工智能P2P分享搜索全网发布信息网站地图标签大全
FPGA+DSP架构的视频处理系统设计详解
阅读全文2014-10-23
视网膜5K版iMac英特尔27"屏拆解:17988元的秘密
阅读全文2014-10-20
JCE推出业内首款MHL 3.0适配器
阅读全文2014-10-14
基于STM32的2μm高功率激光医疗仪控制器电路设计
阅读全文2014-10-09
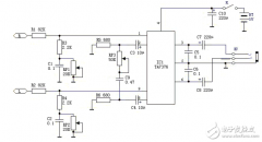
超级广场效果的耳机放大器电路设计
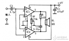
由TDA2009构成的1W高保真BTL功率放大器
阅读全文2014-10-08
负反馈式的宽带放大电路图模块设计
由LM386构成的3W简易OCL功放电路设计
由HY560构成的语音录放电路模块设计
音乐发烧友必备!高品质耳放DIY
阅读全文2014-09-30
低成本、易部署、更高效 | 千视全NDI IP剧
音频电路供电没有负压也能正常输出的原
富信推出新款双P沟道增强型场效应管FS
制冷系统和制冷机一样吗 制冷系统和制冷
CPU | 内存 | 硬盘 | 显卡 | 显示器 | 主板 | 电源 | 键鼠 | 网站地图
Copyright © 2025-2035 诺佳网 版权所有 备案号:赣ICP备2025066733号 本站资料均来源互联网收集整理,作品版权归作者所有,如果侵犯了您的版权,请跟我们联系。