阅读全文2021-04-14
阅读全文2021-04-14
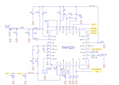
MLX71120和MLX71121 RF接收器的平衡回路天线
阅读全文2021-04-14
阅读全文2021-04-14
阅读全文2021-04-14
Silicon Labs利用基于标准的Wi-SUN技术扩展物联网无
阅读全文2021-04-14
阅读全文2021-04-14
阅读全文2021-04-14
阅读全文2021-04-14