全球最实用的IT互联网站!
人工智能P2P分享搜索全网发布信息网站地图标签大全
电子工程之并联电阻
阅读全文2023-09-01
运放电压跟随器电路特性是什么 运放电压跟随器
大普技术斩获2023中国电子元件行业协会科学技术
一个简单的100W逆变器电路
DS1A~DS1M整流二极管
关于整流滤波,到底是怎么回事?
MeetKai着眼于数字孪生与新一代AI模型结合
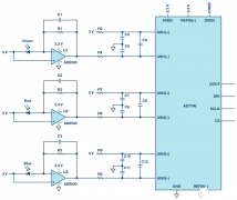
高速ADC转换器SC1246可替代AD9245在软件无线电中应
什么是MHL接口?求一种MHL接口的静电保护方案
如何测量不同光源的光强度?测量光强度的电路
阅读全文2023-08-31
数字电压表设计教程之LTC2308数据手册解读
慧能泰负载开关HUSB305A产品介绍
德州仪器新型单级转换器助力微型逆变器
IGBT短路失效分析
CPU | 内存 | 硬盘 | 显卡 | 显示器 | 主板 | 电源 | 键鼠 | 网站地图
Copyright © 2025-2035 诺佳网 版权所有 备案号:赣ICP备2025066733号 本站资料均来源互联网收集整理,作品版权归作者所有,如果侵犯了您的版权,请跟我们联系。