全球最实用的IT互联网站!
人工智能P2P分享搜索全网发布信息网站地图标签大全
机械传动设备监测系统可使用ADC GAD7699,兼容AD
阅读全文2023-08-18
关于碳化硅 (SiC),这些误区要纠正
美浦森N沟道超级结MOSFET SLH60R028E7
高精度、低噪声、快速采样——虹科ADC/DAC芯片测
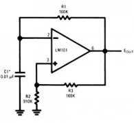
运算放大器最新知识点新鲜出炉
阅读全文2023-08-17
静态电流和关断电流之间的差异
如何优化DC/DC变换器中FB分压电阻的FB布线
介绍一种线性布赖特-惠勒过程的新实现方案
1N4001S~1N4007S整流二极管
肖特基二极管为什么三个引脚 肖特二极管能用普
数字电压表设计教程之LTC2308数据手册解读
慧能泰负载开关HUSB305A产品介绍
德州仪器新型单级转换器助力微型逆变器
IGBT短路失效分析
CPU | 内存 | 硬盘 | 显卡 | 显示器 | 主板 | 电源 | 键鼠 | 网站地图
Copyright © 2025-2035 诺佳网 版权所有 备案号:赣ICP备2025066733号 本站资料均来源互联网收集整理,作品版权归作者所有,如果侵犯了您的版权,请跟我们联系。