全球最实用的IT互联网站!
人工智能P2P分享搜索全网发布信息网站地图标签大全
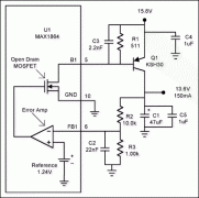
MAX1864辅助稳压器的降噪
阅读全文2023-03-21
用于PWM滤波的二阶RC低通滤波电路详解
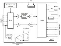
利用单电源隔离放大器和ADC简化隔离电流和电压
如何选择合适的运放
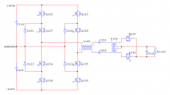
三电平全桥LLC电路原理详解
运放输出钳位机理及避免办法
具有集成式驱动器和自我保护功能的GaN FET如何实
便携式ECG介绍及相关TI产品推荐
一种改善数字调光闪烁的方法
一种改善模拟调光关断性能的方法
数字电压表设计教程之LTC2308数据手册解读
慧能泰负载开关HUSB305A产品介绍
德州仪器新型单级转换器助力微型逆变器
IGBT短路失效分析
CPU | 内存 | 硬盘 | 显卡 | 显示器 | 主板 | 电源 | 键鼠 | 网站地图
Copyright © 2025-2035 诺佳网 版权所有 备案号:赣ICP备2025066733号 本站资料均来源互联网收集整理,作品版权归作者所有,如果侵犯了您的版权,请跟我们联系。