全球最实用的IT互联网站!
人工智能P2P分享搜索全网发布信息网站地图标签大全
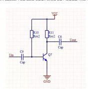
如何调整大约50V的运算放大器
阅读全文2020-10-09
RS锁存器和D锁存器的电路结构及工作原理
阅读全文2020-10-07
实用模拟电路小常识 四十个模电知识看看你掌握
阅读全文2020-09-30
三极管常用的三种基本放大电路模型电路图
阅读全文2020-09-28
射频系统中邻道功率比和占用带宽工作原理解析
阅读全文2020-09-26
英飞凌:持续加码汽车电子,致力实现零排放
阅读全文2020-09-25
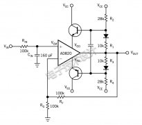
关于模拟电路的7个经典电路图工作原理解析
阅读全文2020-09-24
s8550引脚图解析及s8550电路图汇总
隔离RS232中的数字隔离器ADUM1201应用设计
阅读全文2020-09-23
二进制格雷码与自然二进制码的互换分析
数字电压表设计教程之LTC2308数据手册解读
慧能泰负载开关HUSB305A产品介绍
德州仪器新型单级转换器助力微型逆变器
IGBT短路失效分析
CPU | 内存 | 硬盘 | 显卡 | 显示器 | 主板 | 电源 | 键鼠 | 网站地图
Copyright © 2025-2035 诺佳网 版权所有 备案号:赣ICP备2025066733号 本站资料均来源互联网收集整理,作品版权归作者所有,如果侵犯了您的版权,请跟我们联系。