全球最实用的IT互联网信息网站!
AI人工智能P2P分享&下载搜索网页发布信息网站地图
数字可编程输出单芯片降压稳压器,内置DAC和I
阅读全文2023-03-20
用于镍镉或镍氢电池的线性充电器最大限度地减
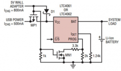
新型独立线性锂离子电池充电器
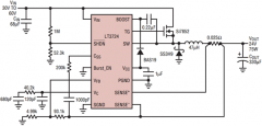
多功能控制器简化高压DC/DC转换器设计
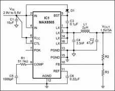
高效DC-DC转换器适合LDO占板面积
DC-DC电源电路中的电感底部是否要铺铜?
LTC4059专为缩短充电时间而设计的解决方案
集成式DC-DC转换器可节省分布式电源系统的空间和
紧凑的尺寸、低成本、60A两相解决方案
多功能降压-升压转换器可在各种应用中提供高效
两款SiC MOSFET在智能断路器中的应用分析
LM2773系列 低纹波1.8V/1.6V扩频开关电容降压
TPS63810 2.5A 高效降压-升压转换器,带 I²
TPS63900 1.8V 至 5.5V、75nA IQ 降压-升压转换器
CPU | 内存 | 硬盘 | 显卡 | 显示器 | 主板 | 电源 | 键鼠 | 网站地图
Copyright © 2025-2035 诺佳网 版权所有 备案号:赣ICP备2025066733号 本站资料均来源互联网收集整理,作品版权归作者所有,如果侵犯了您的版权,请跟我们联系。