全球最实用的IT互联网信息网站!
AI人工智能P2P分享&下载搜索网页发布信息网站地图
实现电池化成分容技术要点:电池测试单元的信
阅读全文2023-03-22
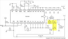
TPS53355纹波注入电路的设计
UC3525的扩展占空比方案
宁德时代的极限制造
如何通过VOUT_COMMAND进行动态输出电压调节的方法
一种应用于网络视频记录/数码录影机系统的备电
升降压超级电容充电方案
如何选择数字隔离器
ACDC电源模块设计原理及常见疑问
升降压DCDC TPS63810在TWS耳机里的应用
两款SiC MOSFET在智能断路器中的应用分析
LM2773系列 低纹波1.8V/1.6V扩频开关电容降压
TPS63810 2.5A 高效降压-升压转换器,带 I²
TPS63900 1.8V 至 5.5V、75nA IQ 降压-升压转换器
CPU | 内存 | 硬盘 | 显卡 | 显示器 | 主板 | 电源 | 键鼠 | 网站地图
Copyright © 2025-2035 诺佳网 版权所有 备案号:赣ICP备2025066733号 本站资料均来源互联网收集整理,作品版权归作者所有,如果侵犯了您的版权,请跟我们联系。