全球最实用的IT互联网信息网站!
AI人工智能P2P分享&下载搜索网页发布信息网站地图
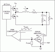
开关电源基本电路讲解
阅读全文2023-03-21
简单、高效、多输出、隔离式反激式电源具有出
通过2A连续充电缩短高容量锂离子电池的充电时间
高效降压-升压转换器,非常适合省电模式和宽输
升压/降压电荷泵DC/DC转换器可提供高达2mA的电流
硫化物基全固态电池中纳米硅复合负极的电化学
如何从正降压DC-DC转换器产生辅助电源
应对现代大电流CPU电源设计的挑战
LTC4011独立式镍化学快速充电器可提供安全的快速
LiClO4-PVDF导锂型粘结剂和电极浆料工艺助推硫化物
两款SiC MOSFET在智能断路器中的应用分析
LM2773系列 低纹波1.8V/1.6V扩频开关电容降压
TPS63810 2.5A 高效降压-升压转换器,带 I²
TPS63900 1.8V 至 5.5V、75nA IQ 降压-升压转换器
CPU | 内存 | 硬盘 | 显卡 | 显示器 | 主板 | 电源 | 键鼠 | 网站地图
Copyright © 2025-2035 诺佳网 版权所有 备案号:赣ICP备2025066733号 本站资料均来源互联网收集整理,作品版权归作者所有,如果侵犯了您的版权,请跟我们联系。