阅读全文2023-03-21
阅读全文2023-03-21
阅读全文2023-03-21
阅读全文2023-03-21
阅读全文2023-03-21
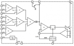
Compensation Designer 2P2Z控制器S域模型理解
阅读全文2023-03-21
阅读全文2023-03-21
阅读全文2023-03-21
阅读全文2023-03-21