全球最实用的IT互联网信息网站!
AI人工智能P2P分享&下载搜索网页发布信息网站地图
风力发电场集中监控系统解决方案
阅读全文2023-08-30
高压放大器在使用中有哪些特点呢
阅读全文2023-08-29
基于LM338的单输出电源电路图
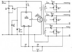
基于Max541的DC-DC转换器电路图
降压DC-DC转换器概述
emc滤波器的作用是什么 emc滤波器和电源滤波器区
什么是二极管?PN结二极管的建设和工作
瑞能硅基功率二极管产品系列及其应用介绍
新能源汽车充电模块的关键技术有哪些
隆基技术与产品解决方案推动泰国市场可再生能
两款SiC MOSFET在智能断路器中的应用分析
LM2773系列 低纹波1.8V/1.6V扩频开关电容降压
TPS63810 2.5A 高效降压-升压转换器,带 I²
TPS63900 1.8V 至 5.5V、75nA IQ 降压-升压转换器
CPU | 内存 | 硬盘 | 显卡 | 显示器 | 主板 | 电源 | 键鼠 | 网站地图
Copyright © 2025-2035 诺佳网 版权所有 备案号:赣ICP备2025066733号 本站资料均来源互联网收集整理,作品版权归作者所有,如果侵犯了您的版权,请跟我们联系。