全球最实用的IT互联网站!
人工智能P2P分享搜索全网发布信息网站地图标签大全
浅析低通Sallen Key滤波器的高频馈通现象
阅读全文2023-04-26
Linux下lt9211调试总结
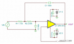
运算放大器的环路稳定性基础知识介绍
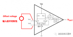
运算放大器的失调电压介绍
中国工程院院士倪光南:打造国产智能终端操作
用于无人机的NVIDIA Jetson Nano AI Edge嵌入式系统
【产品应用】M1126 — 轻松实现4路不同种类视频同
【产品应用】ZM602模组如何为便携储能产品赋能?
NanoCOM-EHL - 小身材,大能量
不同的Verilog代码功耗与面积(PPA)差距能有多大?
51单片机与stm32单片机,先学习哪一个?
新一代嵌入式开发平台 AMD嵌入式软件和工
睿擎派配件上新!4.3寸/7寸MIPI屏、UVC摄像
使用恩智浦FRDM-MCXN947开发板移植触摸屏
CPU | 内存 | 硬盘 | 显卡 | 显示器 | 主板 | 电源 | 键鼠 | 网站地图
Copyright © 2025-2035 诺佳网 版权所有 备案号:赣ICP备2025066733号 本站资料均来源互联网收集整理,作品版权归作者所有,如果侵犯了您的版权,请跟我们联系。