全球最实用的IT互联网信息网站!
AI人工智能P2P分享&下载搜索网页发布信息网站地图
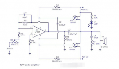
一个简单的10W音频放大器电路
阅读全文2023-07-18
3d全息投影技术原理解析 全息投影技术的分类有
LM386音频功率放大器电路图 LM386的典型应用电路
阅读全文2023-07-15
USB Type-C PD取电芯片LDR6328S介绍
一种耳机放大器音响电路设计方案
阅读全文2023-07-14
功放的视频输出有什么用 功放机功率越大音质越
音频处理器和功放的区别 好功放和普通功放有什
功放音频输入怎么分正负极 功放音质好坏关键靠
视频功放和音频功放一样吗 音响带功放和不带功
音箱正负极接反会烧坏功放吗 现代功放为什么有
低成本、易部署、更高效 | 千视全NDI IP剧
音频电路供电没有负压也能正常输出的原
富信推出新款双P沟道增强型场效应管FS
制冷系统和制冷机一样吗 制冷系统和制冷
CPU | 内存 | 硬盘 | 显卡 | 显示器 | 主板 | 电源 | 键鼠 | 网站地图
Copyright © 2025-2035 诺佳网 版权所有 备案号:赣ICP备2025066733号 本站资料均来源互联网收集整理,作品版权归作者所有,如果侵犯了您的版权,请跟我们联系。