全球最实用的IT互联网信息网站!
AI人工智能P2P分享&下载搜索网页发布信息网站地图
浴室自动风扇控制器电路原理图讲解
阅读全文2023-07-24
语音AI芯片大爆发 英泰伦语音AI芯片出货量超过
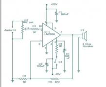
lm3886电路图讲解,lm3886原理图
立体声音频开关电路图详解
视频图像处理过程中常用的软件 视频图像出现光
构建具有分频网络的开放式挡板高保真扬声器系
吉他音效电路图讲解
基于SSM2024的混音器电路原理图讲解
lm386引脚排列图,lm386音频放大电路图讲解
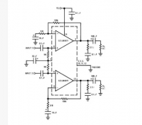
基于LM1877的立体声放大器电路图详解
低成本、易部署、更高效 | 千视全NDI IP剧
音频电路供电没有负压也能正常输出的原
富信推出新款双P沟道增强型场效应管FS
制冷系统和制冷机一样吗 制冷系统和制冷
CPU | 内存 | 硬盘 | 显卡 | 显示器 | 主板 | 电源 | 键鼠 | 网站地图
Copyright © 2025-2035 诺佳网 版权所有 备案号:赣ICP备2025066733号 本站资料均来源互联网收集整理,作品版权归作者所有,如果侵犯了您的版权,请跟我们联系。