全球最实用的IT互联网信息网站!
AI人工智能P2P分享&下载搜索网页发布信息网站地图
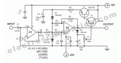
低压麦克风前置放大器电路
阅读全文2023-07-23
基于Kaldi的语音识别引擎的架构设计方案
安信可Ai-WB2系列模组现已兼容Matter协议
BLUETRUM中科蓝讯BT8926B蓝牙音频SoC拆解
多通道音频混合电路图解
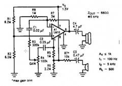
AVC自动音量控制电路
家庭必备神器,鸿雁一转多插座火热来袭!
阅读全文2023-07-21
数字音频转换器是什么 音频转发器和转换器一
汽车音响DSP是什么 音响dsp和功放的区别
阅读全文2023-07-20
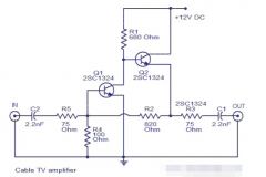
有线电视放大器电路图讲解
阅读全文2023-07-18
低成本、易部署、更高效 | 千视全NDI IP剧
音频电路供电没有负压也能正常输出的原
富信推出新款双P沟道增强型场效应管FS
制冷系统和制冷机一样吗 制冷系统和制冷
CPU | 内存 | 硬盘 | 显卡 | 显示器 | 主板 | 电源 | 键鼠 | 网站地图
Copyright © 2025-2035 诺佳网 版权所有 备案号:赣ICP备2025066733号 本站资料均来源互联网收集整理,作品版权归作者所有,如果侵犯了您的版权,请跟我们联系。