全球最实用的IT互联网信息网站!
AI人工智能P2P分享&下载搜索网页发布信息网站地图
RedMere宣布支持HDMI 1.4规范 将推出支持HDM
阅读全文2009-07-31
中国医疗电子产业将稳健增长,2013年以前持续扩
中国LED驱动器市场保持增长势头 节能需求成为推
派睿推出i-Buy智能化电子采购系统,提升元器件采
恩智浦SmartMX P5CD012芯片通过国家行业标准产品
阅读全文2009-07-30
恩智浦双通道D类放大器带来高效节能的车内音乐
三相三线制的缺相保护电路图
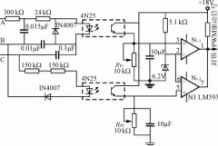
无线话筒的电路图
微电脑洗手冲水两用控制器电路图
实用门铃电路图
比科奇推出5G小基站开放式RAN射频单元的
今日看点丨传英特尔将推Gaudi2降规版抢攻
浩亭庆祝越南工厂正式投产
贸泽现已开售运行速度远超前代产品的树
CPU | 内存 | 硬盘 | 显卡 | 显示器 | 主板 | 电源 | 键鼠 | 网站地图
Copyright © 2025-2035 诺佳网 版权所有 备案号:赣ICP备2025066733号 本站资料均来源互联网收集整理,作品版权归作者所有,如果侵犯了您的版权,请跟我们联系。