全球最实用的IT互联网信息网站!
AI人工智能P2P分享&下载搜索网页发布信息网站地图
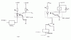
达林顿管的典型应用电路图
阅读全文2009-07-30
自动调光窗帘电路图
6Y7单片全自动电压表电路图
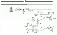
光电隔离器应用实例电路图
数字电位器X9241与PIC单片机的接口及程序设计电路
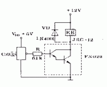
一种自恢复过压保护电路图
电动自行车脉宽控制调速电路图
鉴别线圈的同名端电路图
精密检波器电路图
发光二极管检测器电路图
比科奇推出5G小基站开放式RAN射频单元的
今日看点丨传英特尔将推Gaudi2降规版抢攻
浩亭庆祝越南工厂正式投产
贸泽现已开售运行速度远超前代产品的树
CPU | 内存 | 硬盘 | 显卡 | 显示器 | 主板 | 电源 | 键鼠 | 网站地图
Copyright © 2025-2035 诺佳网 版权所有 备案号:赣ICP备2025066733号 本站资料均来源互联网收集整理,作品版权归作者所有,如果侵犯了您的版权,请跟我们联系。