全球最实用的IT互联网信息网站!
AI人工智能P2P分享&下载搜索网页发布信息网站地图
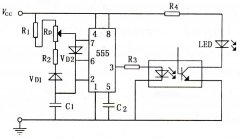
用定时器判断光电耦合器的质量性能电路图
阅读全文2009-07-29
有关数字电位器几个应用问题的探讨电路图
小型立体声调频发射机电路图
电动自行车脉冲调速装置电路图
简易稳压管测试仪电路图
制稳压二极管测试器电路图
石英晶体频率校准方法电路图
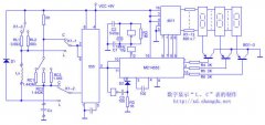
数字显示“L、C”表的制作电路图
寻找电缆断裂处的小装置电路图
触摸式开关电路图
比科奇推出5G小基站开放式RAN射频单元的
今日看点丨传英特尔将推Gaudi2降规版抢攻
浩亭庆祝越南工厂正式投产
贸泽现已开售运行速度远超前代产品的树
CPU | 内存 | 硬盘 | 显卡 | 显示器 | 主板 | 电源 | 键鼠 | 网站地图
Copyright © 2025-2035 诺佳网 版权所有 备案号:赣ICP备2025066733号 本站资料均来源互联网收集整理,作品版权归作者所有,如果侵犯了您的版权,请跟我们联系。