全球最实用的IT互联网信息网站!
AI人工智能P2P分享&下载搜索网页发布信息网站地图
ANX7150 Analogix推出的最低功耗发送端芯片
阅读全文2009-07-29
自制经济的测量用高压电源
三相电动机用单相电源供电的方法
简易马达调速器
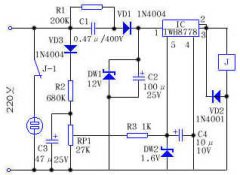
自制临时电源
晶体管延时电路
简易相序指示器
多用途延迟开关电源插座
几种用电指示灯的制作
过压自动断电装置
比科奇推出5G小基站开放式RAN射频单元的
今日看点丨传英特尔将推Gaudi2降规版抢攻
浩亭庆祝越南工厂正式投产
贸泽现已开售运行速度远超前代产品的树
CPU | 内存 | 硬盘 | 显卡 | 显示器 | 主板 | 电源 | 键鼠 | 网站地图
Copyright © 2025-2035 诺佳网 版权所有 备案号:赣ICP备2025066733号 本站资料均来源互联网收集整理,作品版权归作者所有,如果侵犯了您的版权,请跟我们联系。