全球最实用的IT互联网信息网站!
AI人工智能P2P分享&下载搜索网页发布信息网站地图
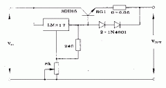
LM317T应用电路一例电路图
阅读全文2009-07-29
仅用五个元件的正负对称双电源电路图
一种特殊的电源电路 电路图
应急灯用6V电瓶自动充电器电路图
简单易作的自动充电器电路图
新型镍镉电池和电充电器电路图
镍镉电池自动充电、放电器电路图
三端稳压器扩流电路图
过压过流保护器电路图
机外型彩电交流全自动关机电路图
比科奇推出5G小基站开放式RAN射频单元的
今日看点丨传英特尔将推Gaudi2降规版抢攻
浩亭庆祝越南工厂正式投产
贸泽现已开售运行速度远超前代产品的树
CPU | 内存 | 硬盘 | 显卡 | 显示器 | 主板 | 电源 | 键鼠 | 网站地图
Copyright © 2025-2035 诺佳网 版权所有 备案号:赣ICP备2025066733号 本站资料均来源互联网收集整理,作品版权归作者所有,如果侵犯了您的版权,请跟我们联系。