阅读全文2025-05-26
阅读全文2025-05-24
阅读全文2025-05-23
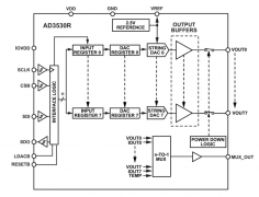
Analog Devices Inc. AD3530/AD3530R 8通道16位数模转换器数
阅读全文2025-05-23
Analog Devices Inc. EVAL-AD3530RARDZ评估板数据手册
阅读全文2025-05-23
Analog Devices / Maxim Integrated MAX96752带双LVDS输出的
阅读全文2025-05-23
Analog Devices / Maxim Integrated MAX96751xEVKIT串行器评估
阅读全文2025-05-23
Analog Devices / Maxim Integrated MAX9295xEVKIT串行器评估套
阅读全文2025-05-23
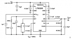
Analog Devices Inc. LT83203/LT83205同步降压型稳压器数据
阅读全文2025-05-23
Analog Devices Inc. EVAL-ADIN2111D1Z 评估板技术手册
阅读全文2025-05-23