阅读全文2023-04-16
阅读全文2023-04-16
阅读全文2023-04-16
阅读全文2023-04-16
阅读全文2023-04-15
阅读全文2023-04-15
阅读全文2023-04-15
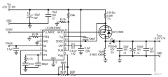
开关模式、降压型DC/DC μModule稳压器创建完整的负
阅读全文2023-04-15