全球最实用的IT互联网信息网站!
AI人工智能P2P分享&下载搜索网页发布信息网站地图
LTC2945高度集成的数字电源监视解决方案
阅读全文2023-04-18
如果找不到适合您应用的电池充电器 IC,该怎么
为汽车升压型DC-DC稳压器选择外部组件和补偿参考
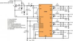
紧凑型四通道降压型稳压器用于N沟道保护方案
4A锂离子电池充电器接受32V输入
低IQ降压型直流/直流控制器实现100%占空比操作
双通道、快速、降压型控制器可实现0.4V至5.5V的动
怎么区分开关电源的PFM与PWM模式?
全面详解充电桩充电模块常见结构和原理
改善您的模数转换器系统电源抑制状况的四种方
两款SiC MOSFET在智能断路器中的应用分析
LM2773系列 低纹波1.8V/1.6V扩频开关电容降压
TPS63810 2.5A 高效降压-升压转换器,带 I²
TPS63900 1.8V 至 5.5V、75nA IQ 降压-升压转换器
CPU | 内存 | 硬盘 | 显卡 | 显示器 | 主板 | 电源 | 键鼠 | 网站地图
Copyright © 2025-2035 诺佳网 版权所有 备案号:赣ICP备2025066733号 本站资料均来源互联网收集整理,作品版权归作者所有,如果侵犯了您的版权,请跟我们联系。