全球最实用的IT互联网信息网站!
AI人工智能P2P分享&下载搜索网页发布信息网站地图
开关电源中磁芯对变压器的工作有何影响?
阅读全文2023-04-07
18650E-2600mAh锂电池可靠性和安全性测试报告
解密模块数据表 - 效率
移动办公适配器开关电源芯片U65113E介绍
为下一代家电供电:如何积少成多
“炭”和“碳”有何区别?炭素和石墨有何区别
光伏微型太阳能逆变器辅助电源解决方案
如何使用高速和高电流栅极驱动器实现更高的系
集成功率器件可简化FPGA和SoC设计
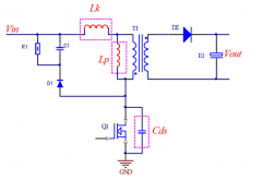
开关电源RCD钳位电路的工作原理 RCD不同电阻下的
两款SiC MOSFET在智能断路器中的应用分析
LM2773系列 低纹波1.8V/1.6V扩频开关电容降压
TPS63810 2.5A 高效降压-升压转换器,带 I²
TPS63900 1.8V 至 5.5V、75nA IQ 降压-升压转换器
CPU | 内存 | 硬盘 | 显卡 | 显示器 | 主板 | 电源 | 键鼠 | 网站地图
Copyright © 2025-2035 诺佳网 版权所有 备案号:赣ICP备2025066733号 本站资料均来源互联网收集整理,作品版权归作者所有,如果侵犯了您的版权,请跟我们联系。