全球最实用的IT互联网信息网站!
AI人工智能P2P分享&下载搜索网页发布信息网站地图
富昌电子凭借可再生能源领域的突破性增长,获
阅读全文2023-04-07
芯茂微推出高可靠TO220F-6封装大功率电源芯片
0V至18V理想二极管控制器比肖特基节省功耗和空间
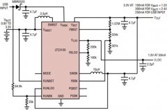
创建快速负载瞬态
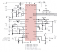
LTC3100多通道DC/DC转换器创建紧凑高效的电源解决
四路输出稳压器满足多个电源的各种需求
在需要隔离式SPI的应用中最大限度地提高性能和
新型钾盐添加剂调控碳酸酯基电解液溶剂化实现
为半桥配置的隔离侧供电
为了安全起见,平衡隔离器的主要元件
两款SiC MOSFET在智能断路器中的应用分析
LM2773系列 低纹波1.8V/1.6V扩频开关电容降压
TPS63810 2.5A 高效降压-升压转换器,带 I²
TPS63900 1.8V 至 5.5V、75nA IQ 降压-升压转换器
CPU | 内存 | 硬盘 | 显卡 | 显示器 | 主板 | 电源 | 键鼠 | 网站地图
Copyright © 2025-2035 诺佳网 版权所有 备案号:赣ICP备2025066733号 本站资料均来源互联网收集整理,作品版权归作者所有,如果侵犯了您的版权,请跟我们联系。