全球最实用的IT互联网信息网站!
AI人工智能P2P分享&下载搜索网页发布信息网站地图
一种典型的DC-DC升压电路分析
阅读全文2023-04-04
PWM控制下电压反馈和电流反馈简介
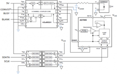
智能电能计量应用中的数字隔离
医疗应用的爬电距离要求
模数转换器SC2245-10在宽带通信接收机中的应用优
热失控下锂电池内部化学反应研究
2023年固德威研究报告 专注分布式光储逆变器赛道
浅谈锂离子电池面临的四个重大挑战
功率消隐,使用iso功率器件提高精度
开关电源输出电压不足的原因
两款SiC MOSFET在智能断路器中的应用分析
LM2773系列 低纹波1.8V/1.6V扩频开关电容降压
TPS63810 2.5A 高效降压-升压转换器,带 I²
TPS63900 1.8V 至 5.5V、75nA IQ 降压-升压转换器
CPU | 内存 | 硬盘 | 显卡 | 显示器 | 主板 | 电源 | 键鼠 | 网站地图
Copyright © 2025-2035 诺佳网 版权所有 备案号:赣ICP备2025066733号 本站资料均来源互联网收集整理,作品版权归作者所有,如果侵犯了您的版权,请跟我们联系。