全球最实用的IT互联网信息网站!
AI人工智能P2P分享&下载搜索网页发布信息网站地图
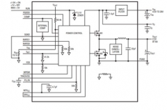
用于扁平QFN中的TFT-LCD的5输出高电流电源
阅读全文2023-04-08
适用于数码相机和其他复杂紧凑型便携式应用的
如何为DC-DC转换器添加裕量调节功能
铁路分离器,从亚伯拉罕·林肯到虚拟地面
DCDC芯片自举电容原理详解
开关模式DC-DC转换器电源的效率入门
2相、非同步升压控制器简化了高电压、高电流电
超低噪声μModule降压型稳压器满足简单电源设计
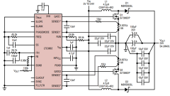
LT3587单芯片的小型高效解决方案
简单10种电池包集成和管理技术分享
两款SiC MOSFET在智能断路器中的应用分析
LM2773系列 低纹波1.8V/1.6V扩频开关电容降压
TPS63810 2.5A 高效降压-升压转换器,带 I²
TPS63900 1.8V 至 5.5V、75nA IQ 降压-升压转换器
CPU | 内存 | 硬盘 | 显卡 | 显示器 | 主板 | 电源 | 键鼠 | 网站地图
Copyright © 2025-2035 诺佳网 版权所有 备案号:赣ICP备2025066733号 本站资料均来源互联网收集整理,作品版权归作者所有,如果侵犯了您的版权,请跟我们联系。