全球最实用的IT互联网信息网站!
AI人工智能P2P分享&下载搜索网页发布信息网站地图
电动车新国标下的电动自行车与电动摩托车BMS解
阅读全文2023-03-29
DC-DC电路中电感的特性与选择
DCDC反馈电容的作用
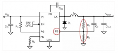
采用集成FET设计抑制电磁干扰EMI的实用电路技术
采用离散FET设计的EMI抑制技术
和ChatGPT聊聊高斯滤波器设计
隔离式反激稳压器中共模噪声的主要来源和传播
隔离式DC/DC电路的共模噪声抑制方法
影响EMI性能和开关损耗的感性和容性寄生元素
影响电源转换器在高频条件EMI特性的辐射发射
两款SiC MOSFET在智能断路器中的应用分析
LM2773系列 低纹波1.8V/1.6V扩频开关电容降压
TPS63810 2.5A 高效降压-升压转换器,带 I²
TPS63900 1.8V 至 5.5V、75nA IQ 降压-升压转换器
CPU | 内存 | 硬盘 | 显卡 | 显示器 | 主板 | 电源 | 键鼠 | 网站地图
Copyright © 2025-2035 诺佳网 版权所有 备案号:赣ICP备2025066733号 本站资料均来源互联网收集整理,作品版权归作者所有,如果侵犯了您的版权,请跟我们联系。