全球最实用的IT互联网信息网站!
AI人工智能P2P分享&下载搜索网页发布信息网站地图
了解Li+电池操作可减少充电安全问题
阅读全文2023-03-27
LTC3520满足大多数锂离子电池供电电子设备的多输
带高压2A蝙蝠轨道降压稳压器的USB电源管理器
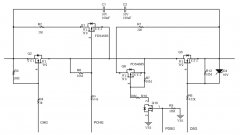
USB兼容锂离子电池充电器和双降压稳压器的单芯
单芯片2A降压稳压器和线性稳压器简化了宽输入电
高电压稳定的固态电解质实现高能量、高安全的
力神18650电池加速老化测试报告解析
基于BQ40z80的电量计电路设计原则
TWS真无线耳机充电仓专用开关充电芯片BQ25618/9详
正反馈、负反馈傻傻分不清?
两款SiC MOSFET在智能断路器中的应用分析
LM2773系列 低纹波1.8V/1.6V扩频开关电容降压
TPS63810 2.5A 高效降压-升压转换器,带 I²
TPS63900 1.8V 至 5.5V、75nA IQ 降压-升压转换器
CPU | 内存 | 硬盘 | 显卡 | 显示器 | 主板 | 电源 | 键鼠 | 网站地图
Copyright © 2025-2035 诺佳网 版权所有 备案号:赣ICP备2025066733号 本站资料均来源互联网收集整理,作品版权归作者所有,如果侵犯了您的版权,请跟我们联系。