全球最实用的IT互联网站!
人工智能P2P分享搜索全网发布信息网站地图标签大全
基准电压调节技术可提高ADC精度以降低成本
阅读全文2023-01-11
功率放大器在声纹影法的声可视化实验中的应用
设计共基极放大器的实例分析
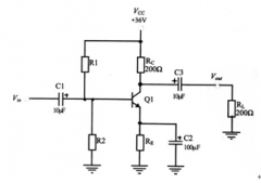
设计共集极放大器的实例分析
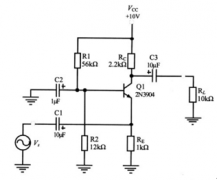
设计共射极放大器的实例分析
影响放大器频率特性的三个因素
关于并联谐振电路的一些知识分享
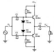
ClassA放大器的实例计算
阅读全文2023-01-10
ClassB放大器的基本概念
ClassAB放大器电路的静态工作点分析
数字电压表设计教程之LTC2308数据手册解读
慧能泰负载开关HUSB305A产品介绍
德州仪器新型单级转换器助力微型逆变器
IGBT短路失效分析
CPU | 内存 | 硬盘 | 显卡 | 显示器 | 主板 | 电源 | 键鼠 | 网站地图
Copyright © 2025-2035 诺佳网 版权所有 备案号:赣ICP备2025066733号 本站资料均来源互联网收集整理,作品版权归作者所有,如果侵犯了您的版权,请跟我们联系。