全球最实用的IT互联网站!
人工智能P2P分享搜索全网发布信息网站地图标签大全
ClassAB放大器的功率问题及实例计算
阅读全文2023-01-10
ClassAB放大器的应用电路分析(ClassA驱动的推挽放大
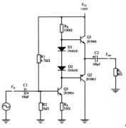
达林顿管在ClassAB放大器的应用
共射放大电路直流工作点和交流放大倍数的计算
共射放大电路如何选择晶体管
详解共射放大电路的发射极电流和Rc、RE
共射放大电路如何确定基极偏置电路和耦合电容
共射放大电路如何确定电源的去耦电容
共射放大电路的放大倍数与频率特性
晶体管频率特性不扩展的原因
数字电压表设计教程之LTC2308数据手册解读
慧能泰负载开关HUSB305A产品介绍
德州仪器新型单级转换器助力微型逆变器
IGBT短路失效分析
CPU | 内存 | 硬盘 | 显卡 | 显示器 | 主板 | 电源 | 键鼠 | 网站地图
Copyright © 2025-2035 诺佳网 版权所有 备案号:赣ICP备2025066733号 本站资料均来源互联网收集整理,作品版权归作者所有,如果侵犯了您的版权,请跟我们联系。