全球最实用的IT互联网信息网站!
AI人工智能P2P分享&下载搜索网页发布信息网站地图
虹科CAN方案帮你实现新能源发电系统中的系统控
阅读全文2023-08-16
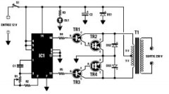
12VDC至230VAC转换器或逆变器电路图
基于LM350K的35V可调电源电路图
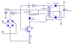
简单的开关电源电路图分享 六款简单的开关电源
石墨烯是什么材料有什么功能
瑞玛精密并购信征零件及业务规模扩大,上半年
高锂金属负极形貌稳定性的聚电解质
电源防反接电路图 分享三种电源防反接电路设计
DC-DC的电感感值如何计算?
PLC和逆变电源的联系,控制更多的东西
阅读全文2023-08-15
两款SiC MOSFET在智能断路器中的应用分析
LM2773系列 低纹波1.8V/1.6V扩频开关电容降压
TPS63810 2.5A 高效降压-升压转换器,带 I²
TPS63900 1.8V 至 5.5V、75nA IQ 降压-升压转换器
CPU | 内存 | 硬盘 | 显卡 | 显示器 | 主板 | 电源 | 键鼠 | 网站地图
Copyright © 2025-2035 诺佳网 版权所有 备案号:赣ICP备2025066733号 本站资料均来源互联网收集整理,作品版权归作者所有,如果侵犯了您的版权,请跟我们联系。