全球最实用的IT互联网信息网站!
AI人工智能P2P分享&下载搜索网页发布信息网站地图
ldo和dcdc的区别 为什么不直接用电阻而需要使用
阅读全文2023-08-14
无极性的CBB电容和瓷片电容有什么特点和作用?
阅读全文2023-08-12
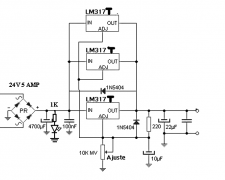
LM317可变电源电路图讲解
阅读全文2023-08-11
50V 3A直流稳压电源电路图
高压放大器怎么设计
高压放大器如何正常使用的呢
开关电源变压器啸叫的原理和原因
DC电源模块关于的电路布局设计
如何识别磁环波形
如何安装使用压力变送器
两款SiC MOSFET在智能断路器中的应用分析
LM2773系列 低纹波1.8V/1.6V扩频开关电容降压
TPS63810 2.5A 高效降压-升压转换器,带 I²
TPS63900 1.8V 至 5.5V、75nA IQ 降压-升压转换器
CPU | 内存 | 硬盘 | 显卡 | 显示器 | 主板 | 电源 | 键鼠 | 网站地图
Copyright © 2025-2035 诺佳网 版权所有 备案号:赣ICP备2025066733号 本站资料均来源互联网收集整理,作品版权归作者所有,如果侵犯了您的版权,请跟我们联系。