全球最实用的IT互联网信息网站!
AI人工智能P2P分享&下载搜索网页发布信息网站地图
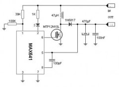
基于MAX641的3V至5V转换器电路图
阅读全文2023-08-14
便携式储能产品标准UL 2743更新
充电桩故障大全及其解决办法
可调稳压电源有什么用 可调稳压电源在维修中的
创新储能电池设计思路:下一代能源储存的突破
在Boost电源中该怎样去选择电容的型号和电容容量
Boost电源的工作原理是怎样的?又该如何指导实践
HX3608 2A高效率升压型DC/DC电压调整器简述
UPS电池容量计算方法
BMS储能系统可以接入工业互联网平台吗?
两款SiC MOSFET在智能断路器中的应用分析
LM2773系列 低纹波1.8V/1.6V扩频开关电容降压
TPS63810 2.5A 高效降压-升压转换器,带 I²
TPS63900 1.8V 至 5.5V、75nA IQ 降压-升压转换器
CPU | 内存 | 硬盘 | 显卡 | 显示器 | 主板 | 电源 | 键鼠 | 网站地图
Copyright © 2025-2035 诺佳网 版权所有 备案号:赣ICP备2025066733号 本站资料均来源互联网收集整理,作品版权归作者所有,如果侵犯了您的版权,请跟我们联系。