全球最实用的IT互联网信息网站!
AI人工智能P2P分享&下载搜索网页发布信息网站地图
rc滤波电路和磁珠电容滤波电路一样吗
阅读全文2023-08-17
轻松应对DC 1000V负载,助力光伏行业可持续发展
阅读全文2023-08-16
萨科微sl4056锂电池充电管理方案
求一种ESD浪涌防护设计方案
27W开关电源芯片U6239D简述
解决逆变器IC短路办法,电路范围比较广
DC电源模块生产用料扎实的表现
PD充电器静电浪涌防护电路图 专业全面
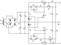
对称稳压电源电路图讲解
锂离子电池充电器电路图讲解
两款SiC MOSFET在智能断路器中的应用分析
LM2773系列 低纹波1.8V/1.6V扩频开关电容降压
TPS63810 2.5A 高效降压-升压转换器,带 I²
TPS63900 1.8V 至 5.5V、75nA IQ 降压-升压转换器
CPU | 内存 | 硬盘 | 显卡 | 显示器 | 主板 | 电源 | 键鼠 | 网站地图
Copyright © 2025-2035 诺佳网 版权所有 备案号:赣ICP备2025066733号 本站资料均来源互联网收集整理,作品版权归作者所有,如果侵犯了您的版权,请跟我们联系。