全球最实用的IT互联网信息网站!
AI人工智能P2P分享&下载搜索网页发布信息网站地图
[组图]耳机及喇叭保护电路
阅读全文2006-04-15
[组图]牛哥的单端耳放装机报告
[图文]制作靓声甲类功放
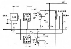
[组图]用晶体管驱动的电子管放大器
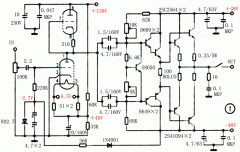
[图文]使用开关电源的胆石混合功率放大器
[组图]32W混合式音频功率放大器
[图文]简单的傻瓜功率放大器
[组图]LM1875功放电路
[组图]电子分频前后级放大器前级部分(一)
[组图]电子分频前后级放大器后级部分(二)
低成本、易部署、更高效 | 千视全NDI IP剧
音频电路供电没有负压也能正常输出的原
富信推出新款双P沟道增强型场效应管FS
制冷系统和制冷机一样吗 制冷系统和制冷
CPU | 内存 | 硬盘 | 显卡 | 显示器 | 主板 | 电源 | 键鼠 | 网站地图
Copyright © 2025-2035 诺佳网 版权所有 备案号:赣ICP备2025066733号 本站资料均来源互联网收集整理,作品版权归作者所有,如果侵犯了您的版权,请跟我们联系。