全球最实用的IT互联网信息网站!
AI人工智能P2P分享&下载搜索网页发布信息网站地图
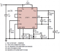
可提供完整的APD偏置解决方案
阅读全文2023-04-10
LT3751 DC/DC转换器可大大降低可闻变压器噪声
负电荷泵为WLED背光实现类似电感的效率
利用超低电流、脉频调制DC-DC转换器降低待机功耗
了解基准电压源:简单吸电流
了解基准电压源:超低压差,而不仅仅是串联基
了解基准电压源:并联还是串联拓扑
2023全球储能产业现状、市场格局和发展预测
完全可回收!采用纯水印刷的全碳薄膜晶体管
研究50-600nm厚度的高迁移率、柔性大面积石墨烯薄
两款SiC MOSFET在智能断路器中的应用分析
LM2773系列 低纹波1.8V/1.6V扩频开关电容降压
TPS63810 2.5A 高效降压-升压转换器,带 I²
TPS63900 1.8V 至 5.5V、75nA IQ 降压-升压转换器
CPU | 内存 | 硬盘 | 显卡 | 显示器 | 主板 | 电源 | 键鼠 | 网站地图
Copyright © 2025-2035 诺佳网 版权所有 备案号:赣ICP备2025066733号 本站资料均来源互联网收集整理,作品版权归作者所有,如果侵犯了您的版权,请跟我们联系。