全球最实用的IT互联网信息网站!
AI人工智能P2P分享&下载搜索网页发布信息网站地图
采用固定频率峰值电流模式拓扑的降压型DC/DC控制
阅读全文2023-04-13
单片式、双通道36A输入/输出降压器简化汽车、工
保护移动设备免受热插拔瞬变和使用错误电源适
电池充电器独特的输入调节环路简化了太阳能电
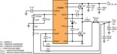
隔离电源变得简单
USB电池充电的基础知识
无电池备用电源系统使用超级电容器来防止RAID系
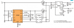
节省空间的单芯片电源解决方案
精确的恒流、恒压 20A电源确保超级电容器和锂离
避免拼凑并实施更有效的解决方案
两款SiC MOSFET在智能断路器中的应用分析
LM2773系列 低纹波1.8V/1.6V扩频开关电容降压
TPS63810 2.5A 高效降压-升压转换器,带 I²
TPS63900 1.8V 至 5.5V、75nA IQ 降压-升压转换器
CPU | 内存 | 硬盘 | 显卡 | 显示器 | 主板 | 电源 | 键鼠 | 网站地图
Copyright © 2025-2035 诺佳网 版权所有 备案号:赣ICP备2025066733号 本站资料均来源互联网收集整理,作品版权归作者所有,如果侵犯了您的版权,请跟我们联系。