全球最实用的IT互联网信息网站!
AI人工智能P2P分享&下载搜索网页发布信息网站地图
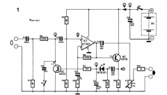
带音调控制和低音滤波器的2.1前置放大器电路图
阅读全文2023-05-16
智能锁NV340D语音芯片的功能特点解析
Matter标准焕发智能家居新机遇,内存成为决胜关
FIIL Belt真无线运动耳机拆解详细评测
阅读全文2023-05-15
千视NDI系列重磅产品——NDI多通道录制设备CUBE
见证北欧的速度与激情,千视助力2023 FIS 欧洲滑
基于LM4880的高保真耳机放大器电路
阅读全文2023-05-13
基于KA2209的2瓦立体声音频放大器电路
分享一个传输音频均衡器电路
基于LF357的音频压缩电路图
低成本、易部署、更高效 | 千视全NDI IP剧
音频电路供电没有负压也能正常输出的原
富信推出新款双P沟道增强型场效应管FS
制冷系统和制冷机一样吗 制冷系统和制冷
CPU | 内存 | 硬盘 | 显卡 | 显示器 | 主板 | 电源 | 键鼠 | 网站地图
Copyright © 2025-2035 诺佳网 版权所有 备案号:赣ICP备2025066733号 本站资料均来源互联网收集整理,作品版权归作者所有,如果侵犯了您的版权,请跟我们联系。