全球最实用的IT互联网信息网站!
AI人工智能P2P分享&下载搜索网页发布信息网站地图
NDI入川之旅 | 千视受邀参加四川广播电视技术年
阅读全文2023-05-22
直击迪拜CABSAT现场,和千视共同探讨NDI的未来
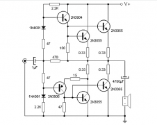
10瓦晶体管音频放大器电路分享
阅读全文2023-05-19
破解家电智能化升级痛点,小匠物联有什么密码
尼得科压缩机(北京)有限公司在北京举行压缩
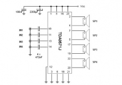
分享一个不错的四通道放大器40W电路
阅读全文2023-05-16
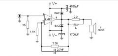
基于LM1876的20W立体声放大器电路
基于LM12CLK的100W音频放大器电路
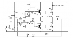
基于晶体管的90瓦音频功率放大器电路分享
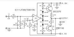
基于LF356的高保真耳机放大器电路
低成本、易部署、更高效 | 千视全NDI IP剧
音频电路供电没有负压也能正常输出的原
富信推出新款双P沟道增强型场效应管FS
制冷系统和制冷机一样吗 制冷系统和制冷
CPU | 内存 | 硬盘 | 显卡 | 显示器 | 主板 | 电源 | 键鼠 | 网站地图
Copyright © 2025-2035 诺佳网 版权所有 备案号:赣ICP备2025066733号 本站资料均来源互联网收集整理,作品版权归作者所有,如果侵犯了您的版权,请跟我们联系。