全球最实用的IT互联网信息网站!
AI人工智能P2P分享&下载搜索网页发布信息网站地图
由晶体管构建的1000W功率音频放大器电路分享
阅读全文2023-05-13
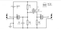
基于BS170的吉他前置放大器电路
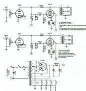
100W音频阀放大器电路分享
分享一个50瓦MOSFET放大器电路
100W基本MOSFET放大器电路图和PCB布局
高功率音频放大器电路分享
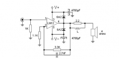
基于M12CLK的100W音频放大器电路
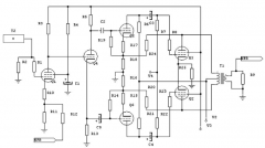
基于电子管构建的2x4W立体声管放大器电路
分享一个15W的B类音频放大器电路
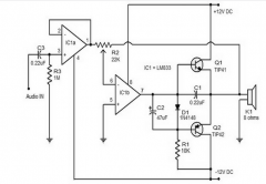
15W耳机桥接放大器电路的工作原理
低成本、易部署、更高效 | 千视全NDI IP剧
音频电路供电没有负压也能正常输出的原
富信推出新款双P沟道增强型场效应管FS
制冷系统和制冷机一样吗 制冷系统和制冷
CPU | 内存 | 硬盘 | 显卡 | 显示器 | 主板 | 电源 | 键鼠 | 网站地图
Copyright © 2025-2035 诺佳网 版权所有 备案号:赣ICP备2025066733号 本站资料均来源互联网收集整理,作品版权归作者所有,如果侵犯了您的版权,请跟我们联系。