全球最实用的IT互联网信息网站!
AI人工智能P2P分享&下载搜索网页发布信息网站地图
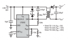
单芯片无光隔离反激式转换器提供多功能解决方
阅读全文2023-04-19
最大化太阳能电池板功率输出的技术
双通道13Aμ模块稳压器,用于远程监控和控制电源
高性能μModule DC/DC稳压器的POL电源解决方案
高效多相电源具有超低电感器DCR检测和快速瞬态
250mA降压-升压型电荷泵转换器满足汽车冷启动要
提高电流能力并简化反激式转换器的热设计
高效率降压型开关转换器可实现各种输入-输出电
独立式有源EMI滤波器IC如何缩小共模滤波器尺寸
转换器在测试浪涌抗扰度时振荡
两款SiC MOSFET在智能断路器中的应用分析
LM2773系列 低纹波1.8V/1.6V扩频开关电容降压
TPS63810 2.5A 高效降压-升压转换器,带 I²
TPS63900 1.8V 至 5.5V、75nA IQ 降压-升压转换器
CPU | 内存 | 硬盘 | 显卡 | 显示器 | 主板 | 电源 | 键鼠 | 网站地图
Copyright © 2025-2035 诺佳网 版权所有 备案号:赣ICP备2025066733号 本站资料均来源互联网收集整理,作品版权归作者所有,如果侵犯了您的版权,请跟我们联系。